协会介绍

中国非公立医疗机构协会是由依法获得医疗机构执业许可的非公立医疗机构、相关企事业单位和社会团体等有关组织和个人自愿结成的全国性、行业性、非营利性社会组织。更多>>

当前位置:首页>通知公告>详情

通知公告

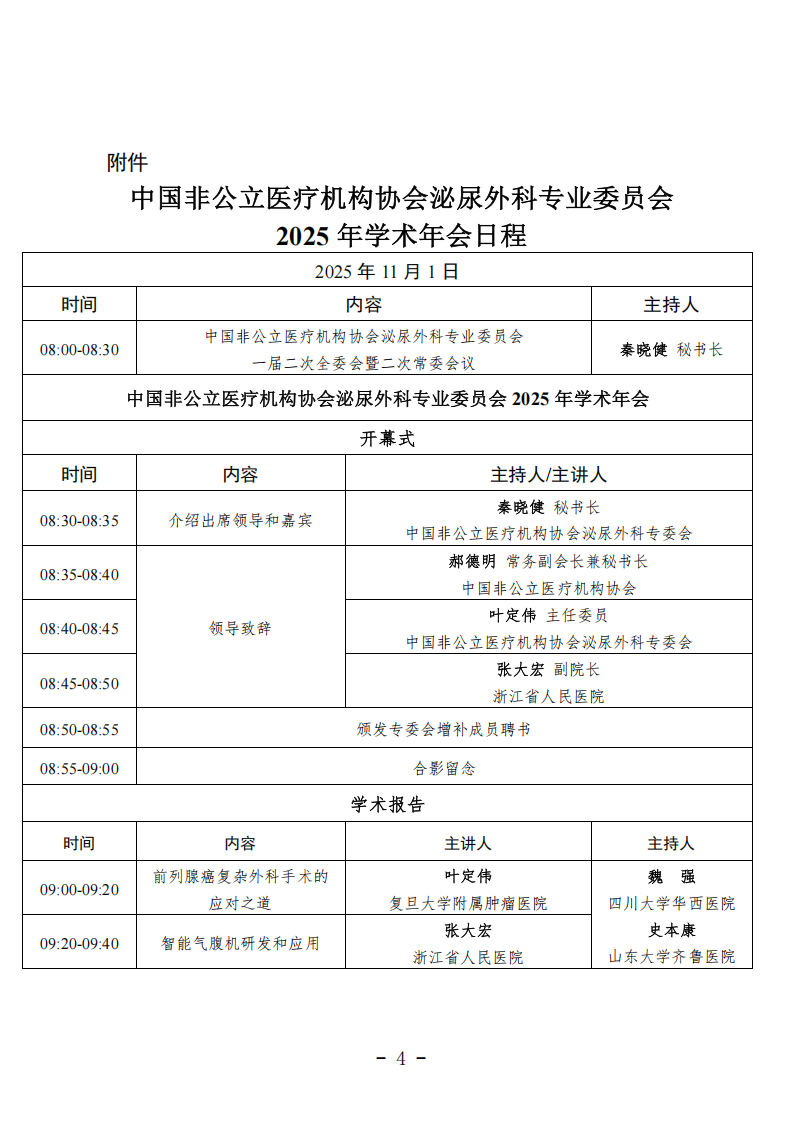
分支机构丨关于召开泌尿外科专业委员会2025年学术年会的通知(第二轮)

来源:中国非公立医疗机构协会 作者:中国非公立医疗机构协会 发布:2025-10-22 14:54
分支机构丨关于召开泌尿外科专业委员会2025年学术年会的通知(第二轮)